RÚZ Open API, verzia 2.5
Obsah:
- Úvod
- Služby pre zoznam identifikátorov
- Služby pre počet zostávajúcich identifikátorov
- Služby pre detaily
- Služby pre šablóny účtovných výkazov
- Služby pre číselníky
- Zdroje dát
- Licencia
- Zmeny vo verzii API
Úvod
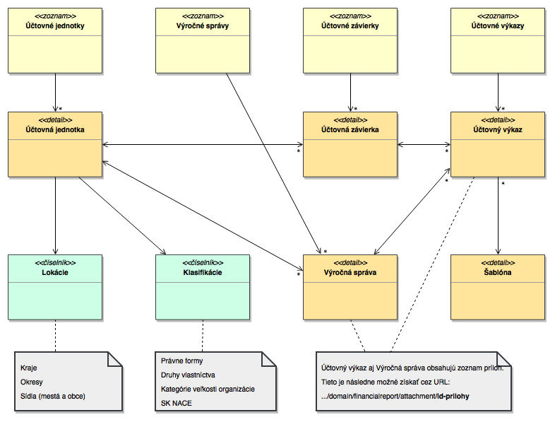
Verejné RÚZ Open API poskytuje možnosť získať verejne dostupné údaje (t.j. všetko, čo je poskytované portálom registeruz.sk) v podobe vhodnej na spracovanie, konkrétne vo formáte JSON. Konceptuálny dátový model API je znázornený na nasledujúcom obrázku:

Služby je moné rozdeliť do troch skupín:
- zoznamy identifikátorov - slúžia na stiahnutie identifikátorov pre jednotlivé typy údajov, tieto sa následne použijú na prístup k detailom
- detail entity - obsahuje detailné atribúty entity pre daný identifikátor
- číselníky - zoznamy číselníkových údajov, ktorých zdrojom je ŠÚSR
Aktualizácia údajov
Údaje sú dostupné prostredníctvom API v rovnakom okamihu ako sú dostupné prostredníctvom GUI. Údaje sú v RÚZ aktualizované resp. prijímané v priebehu celého dňa a prostredníctvom API sú dostupné okamžite od okamihu ich prijatia/aktualizácie. Teda služby môžu pri zadaní rovnakých parametrov v rôznych okamihoch dňa poskytovať rôzne výsledky (typicky môže dopyt neskôr v priebehu dňa obsahovať viac údajov, ale pri správnych pravidelných inkrementálnych dopytoch sú vždy dostupné všetky pridané/zmenené údaje od daného dátumu).Spôsob poskytovania údajov
- Všetky dátumy sú textové reťazce formátované v súlade s ISO 8601 ako RRRR-MM-DD.
- Obdobia uvedené na titulnej strane výkazu sú textové reťazce formátované v súlade s ISO 8601 ako RRRR-MM.
- Všetky odkazy na číselníkové hodnoty sa udávajú pomocou kódu danej položky (viac viď Číselníky).
- Atribúty bez hodnoty (s hodnotou null) nie sú zahrnuté do odpovede. Toto platí pre jednoduché atribúty, aj pre zoznamy. Napr. ak účtovná jednotka
neobsahuje
idUctovnychZavierok
, znamená to, že pre ňu nie sú evidované žiadne závierky (alebo nie sú verejne dostupné, viď FAQ). - Ak je požiadavka nesprávne formulovaná (chýbajúce alebo nesprávne formátované parametre), bude vrátený kód HTTP 400 Bad Request. Telo odpovede môže obsahovať vysvetlenie.
- Ak neexistuje konkrétny požadovaný údaj (neexistujúce id), bude vrátený kód HTTP 404 Not Found.
- Údaj
datumPoslednejUpravy
(používaný pre dopytovanie podľazmenene-od
) sa týka len konkrétnej entity a nie jej logických väzieb. Príklad: Ak pribudne nová závierka, ale účtovná jednotka nie je zmenená, prejaví sa to v zozname zmenených závierok (pribudne nové id), nie v zozname jednotiek zmenených od daného dátumu. Toto nie je nijako ovplyvnené faktom, že v detaile účtovnej jednotky dané id závierky pribudne do zoznamu jej závierok (toto nie je považované za zmenu atribútu účtovnej jednotky). Toto platí pre všetky vzťahy na úrovni objektov uvedených na obrázku vyššie. - Pre zoznamy, kde sa zadáva
zmenene-od
, platí, že budú získané všetky údaje (postupne po stránkach v poradí podľa id), ktoré boli zmenené buď v daný deň (pri zadaní vo formáte yyyy-MM-dd) repektíve od dané času (pri zadaní vo formáte yyyy-MM-dd'T'hh:mm:ssZ) alebo kedykoľvek neskôr (t.j. zmenene-od vrátane). - Verzia API sa objavuje v HTTP hlavičke "X-API-Version" (napr. "X-API-Version: 1.2"), z JSONu bol vypustený atribút verziaApi.
Odporúčaný spôsob postupného sťahovania
- Pri prvom sťahovaní údajov je možné získať všetky údaje zadaním dostatočne dávneho dátumu pre
zmenene-od
, napríklad:zmenene-od=2000-01-01
Je dôležité poznačiť si dátum, kedy bolo začaté získavanie údajov, ktoré môže trvať aj viac dní - nech je to napr. 2014-02-14. -
Pri opakovanom sťahovaní údajov stačí získať iba záznamy, pre ktoré sa niečo zmenilo. Použije sa teda
dopyt s
zmenene-od=2014-02-14
(príklad z predchádzajúceho bodu). Opäť je nutné si poznačiť dátum, kedy sa začlo so sťahovaním aktualizácií (napr. 2014-03-08). Tento sa použije v ďalšom cykle aktualizácie dát. Pri opakovanom sťahovaní v rámci jedného dňa je možné využiť zadanie napr.zmenene-od=2014-02-18T12:59:59Z
za predpokladu, že je možné si poznačiť presný čas spustenia sťahovania. V takomto prípade budú vrátené iba záznami zmenené od zadaného dátumu a času vrátane. - Je na implementácii sťahovacieho mechanizmu, či si bude zaznamenávať jeden spoločný dátum začiatku sťahovania údajov pre všetky zoznamy, alebo per zoznam (zvlášť účtovné jednotky, zvlášť závierky, atď.).
-
Ak sa periodicky zaujímate o údaje k malému zoznamu účtovných jednotiek, najjednoduchšie je periodicky spraviť dopyt
na dané účtovné jednotky podľa ich
id
(je možné si ich zapamätať, nikdy sa nemenia) a prejsť ich údaje do hĺbky (závierky, výkazy, výročné správy) a nájsť prípadné zmeny.
Mazanie údajov v RÚZ
- Údaje v RÚZ typicky iba pribúdajú a nemali by byť mazané, z technických príčin sa tak ale stať môže.
- Id danej entity sa objaví v zozname zmenených záznamov.
- Po prístupe na detail danej entity sa vráti jej detail so skráteným zoznamom atribútov: id, datumPoslednejUpravy a stav
{"id":316853,"datumPoslednejUpravy":"2013-08-21","stav":"ZMAZANÉ"}
- Vždy platí, že ak je zmazaná entita, sú zmazané aj všetky jej podúdaje (napr. pri zmazaní závierky sú zmazané aj všetky výkazy). Na identifikátory podúdajov nie je možné pristúpiť cez detail zmazanej entity, ale objavia sa v zozname zmenených entít daného typu (v našom príklade v zozname účtovných výkazov).
- Zmazanie výkazu nespôsobí nastavenie dátumu zmeny účtovnej závierky, podobne zmazanie závierky nenastaví zmenu účtovnej jednotky, napriek tomu, že zmazané identifikátory budú chýbať v detailoch týchto inak nezmenených údajov.
- Zmazanie príloh výkazu spôsobuje nastavenie zmeny účtovného výkazu, v ktorého detaile zmazaná príloha bude chýbať. Pri pokuse priamo stiahnúť zmazanú prílohu systém vráti HTTP 404.
- Šablóny výkazov nikdy nie sú mazané.
- Vo výnimočných prípadoch sa môže stať, že údaj zmizne z verejnej časti (a teda aj z Open API) bez stopy. Tieto prípady nie je možné technicky vylúčiť, ale je snaha ich výskyt minimalizovať.
Iné poznámky
- Prílohy výkazov sú sprístupňované mimo API cez URL zhodnú so samotnou web aplikáciou, konkrétne /domain/financialreport/attachment/id-prilohy. Zoznam id príloh je uvedený v detaile reportu (/api/uctovny-vykaz), ak nejaké prílohy obsahuje.
- V aplikácii je možné stiahnúť aj PDF podobu štruktúrovaných dát pomocou URL /domain/financialreport/pdf/id-vykazu. Ide o vygenerované PDF, ktoré je z pohľadu dátového obsahu zhodné so samotným detailom výkazu cez API. Táto URL je z pohľadu API bezvýznamná. (Tento fakt uvádzame len preto, aby konzument API nesťahoval tieto generované PDF v presvedčení, že obsahujú nejaké dáta navyše. Ide len o vizualizáciu dát v PDF formáte.)
Služby pre zoznam identifikátorov
Služby sú navrhnuté na inkrementálne dopytovanie zoznamov nových/zmenených entít podľa jednotlivých ich typov (účtovné jednotky, účtovné závierky, výročné správy, účtovné výkazy). Sú navrhnuté tak, aby nebolo nutné zo strany klienta opakovane (po prvotnom stiahnutí dát) prechádzať/kontrolovať všetky identifikátory, ale sťahovať už iba tie, ktoré boli zmenené resp. pridané/zmazané v RÚZ po dátume stiahnutia posledného takéhoto inkrementu.
URL služieb pre zoznamy identifikátorov:
- /api/uctovne-jednotky
- /api/uctovne-zavierky
- /api/uctovne-vykazy
- /api/vyrocne-spravy
Zoznam parametrov:
Všetky služby pre zoznam identifikátorov maju spoločné nasledovné parametre:
zmenene-od
- povinný parameter, vráti zoznam identifikátorov, ktoré boli zmenené v daný dátum alebo neskôr. Povolené formáty sú nasledovné:- yyyy-MM-dd - vráti zoznam identifikátorov entít zmenených od definovaného dátumu, vrátane.
Napríklad
zmemene-od=2020-12-31
. - yyyy-MM-dd'T'hh:mm:ssZ - vráti zoznam identifikátorov entít zmenených od definovaného
dátumu a času, vrátane. Určené na inkrementálne sťahovanie zmenených entín v priebehu dňa. Ak si klient
uloží dátum a čas spustenia posledného sťahovania, tak môže inkrementálne sťahovať identifikátory zmenených
entít od tohto okamihu. Napríklad
zmemene-od=2020-12-31T23:59:59Z
resp.zmemene-od=2020-12-31T23:59:59+0000
.
- yyyy-MM-dd - vráti zoznam identifikátorov entít zmenených od definovaného dátumu, vrátane.
Napríklad
pokracovat-za-id
- nepovinný parameter, vráti zoznam identifikátorov, ktoré sú väčšie ako zadaný identifikátor.max-zaznamov
- nepovinný parameter, vráti uvedený počet záznamov, maximálne 10000. Prednastavený počet je 1000.
Služba pre zoznam identifikátorov účtovných jednotiek /api/uctovne-jednotky ako jediná navyše umožňuje použitie nasledovných parametrov:
ico
- nepovinný parameterdic
- nepovinný parameterpravna-forma
- nepovinný parameter, kód právnej formy (viď Číselníky)
- /api/uctovne-jednotky?zmenene-od=2000-01-01&pokracovat-za-id=1&max-zaznamov=100&ico=17319617&pravna-forma=701
- /api/uctovne-zavierky?zmenene-od=2000-01-01
- /api/uctovne-vykazy?zmenene-od=2000-01-01
- /api/vyrocne-spravy?zmenene-od=2000-01-01
Formát odpovede:
Formát odpovede je jednotný pre všetky dopyty na zoznamy identifikátorov.
id
- zoznam identifikátorov, ktoré spĺňajú zadané kritériá. Ak neexistuje žiadny identifikátor prislúchajúci vstupným parametrom, je vrátený prázdny zoznam. Identifikátor je celé číslo, maximálne desaťciferné.existujeDalsieId
- boolean príznak - true, ak existuje aspoň jeden identifikátor, ktorý zodpovedá použitým parametrom, nenachádza sa v aktuálne vrátenom zozname a jeho hodnota je vyšší ako posledný identifikátor v aktuálne vrátenom zozname.
Služba vráti požadovaný (alebo prednastavený) počet záznamov v poradí podľa id, pričom ďalšiu stránku zoznamu je možné získať opakovaním dopytu s uvedením pokracovat-za-id=xxx, kde xxx je posledný identifikátor z obdržaného zoznamu, až kým vrátený zoznam nie je prázdny. Pri potrebe znalosti počtu zostávajúcich identifikátorov je možné použiť niektorú so služieb pre počet zostávajúcich identifikátorov s uvedením parametra pokracovat-za-id=xxx, kde xxx je posledným identifikátorom z obdržaného zoznamu.
Príklad výstupu:{"id":[1001,7148,8221,8222,8223,9911,12700], "existujeDalsieId": true}
Služby pre počet zostávajúcich identifikátorov
Služby vracajú počty zostávajúcich identifikátorov pre jednotlivé typy entít. Tieto je možné použiť na odhad dĺžky dopytovania zoznamov identifikátorov, prípadne pre lepšie ladenie tohto dopytovania. Nie sú nutné pre použitie služieb pre zoznamy identifikátorov.
URL služieb pre počet zostávajúcich identifikátorov
- /api/zostavajuce-id/uctovne-jednotky
- /api/zostavajuce-id/uctovne-zavierky
- /api/zostavajuce-id/uctovne-vykazy
- /api/zostavajuce-id/vyrocne-spravy
Zoznam parametrov:
Všetky služby majú rovnaké parametre ako prislúchajúce služby pre zoznam identifikátorov (okrem parametru
max-zaznamov
). Je to z dôvodu, aby sa dala použiť
rovnaká konfigurácia parametrov dopytu ako pre zoznam identifikátorov a teda s použitím posledného vráteného
ID získať počet všetkých zostávajúcich identifikátorov danej entity.
Všetky služby pre počet zostávajúcich identifikátorov majú spoločné nasledovné parametre:
zmenene-od
- povinný parameter, vráti počet identifikátorov, ktoré boli zmenené v daný dátum alebo neskôr. Povolené formáty sú nasledovné:- yyyy-MM-dd - vráti počet identifikátorov entít zmenených od definovaného dátumu, vrátane.
Napríklad
zmemene-od=2020-12-31
. - yyyy-MM-dd'T'hh:mm:ssZ - vráti počet identifikátorov entít zmenených od definovaného
dátumu a času, vrátane. Napríklad
zmemene-od=2020-12-31T23:59:59Z
resp.zmemene-od=2020-12-31T23:59:59+0000
.
- yyyy-MM-dd - vráti počet identifikátorov entít zmenených od definovaného dátumu, vrátane.
Napríklad
pokracovat-za-id
- nepovinný parameter, vráti počet identifikátorov, ktoré sú väčšie ako zadaný identifikátor.
Služba pre počet zostávajúcich identifikátorov účtovných jednotiek /api/zostavajuce-id/uctovne-jednotky ako jediná navyše umožňuje použitie nasledovných parametrov:
ico
- nepovinný parameterdic
- nepovinný parameterpravna-forma
- nepovinný parameter, kód právnej formy (viď Číselníky)
- /api/zostavajuce-id/uctovne-jednotky?zmenene-od=2000-01-01&pokracovat-za-id=1&ico=17319617&pravna-forma=701
- /api/zostavajuce-id/uctovne-zavierky?zmenene-od=2000-01-01
- /api/zostavajuce-id/uctovne-vykazy?zmenene-od=2000-01-01
- /api/zostavajuce-id/vyrocne-spravy?zmenene-od=2000-01-01
Formát odpovede:
Formát odpovede je jednotný pre všetky dopyty na počty zostávajúcich identifikátorov.
-
pocetZostavajucichId
- počet zostávajúcich identifikátorov, ktoré spĺňajú zadané kritériá. Typicky predstavuje počet identifikátorov entity, ktoré je ešte treba stiahnuť cez služby pre zoznam identifikátorov. Celé číslo prakticky neobmedzenej veľkosti.
{"pocetZostavajucichId":10}
Služby pre detaily
Tieto služby vrátia detaily jednej entity, pričom všetky majú len jeden povinný parameter:
id
- identifikátor danej entity (účtovnej jednotky, účtovnej závierky, ...). Identifikátor je celé číslo, maximálne desaťciferné.
Účtovná jednotka
Url: /api/uctovna-jednotka
Príklad vstupu: /api/uctovna-jednotka?id=336953
Formát výstupu: (Niektoré atribúty nemusia byť v odpovedi zahrnuté)id
- identifikátor účtovnej jednotky, maximálne desaťciferné celé čísloico
- IČO účtovnej jednotky, osemznakový textový reťazecdic
- DIČ účtovnej jednotky, desaťznakový textový reťazecsid
- SID účtovnej jednotky, najviac päťznakový textový reťazecnazovUJ
- názov účtovnej jednotky, textový reťazec s maximálnou dĺžkou 500 znakovmesto
- adresa účtovnej jednotky, mesto, textový reťazec s maximálnou dĺžkou 200 znakovulica
- adresa účtovnej jednotky, ulica s číslom, textový reťazec s maximálnou dĺžkou 200 znakovpsc
- adresa účtovnej jednotky, PSČ, textový reťazec s maximálnou dĺžkou 10 znakovdatumZalozenia
- dátum založenia účtovnej jednotky, formát RRRR-MM-DDdatumZrusenia
- dátum zrušenia účtovnej jednotky, formát RRRR-MM-DDpravnaForma
- kód právnej formy (viď Číselníky), textový reťazec s maximálnou dĺžkou 100 znakovskNace
- kód SK NACE klasifikácie (viď Číselníky), textový reťazec s maximálnou dĺžkou 100 znakovvelkostOrganizacie
- kód kategórie veľkosti organizácie (viď Číselníky), textový reťazec s maximálnou dĺžkou 100 znakovdruhVlastnictva
- kód druhu vlastníctva (viď Číselníky), textový reťazec s maximálnou dĺžkou 100 znakovkraj
- sídlo účtovnej jednotky, kód kraja (viď Číselníky), textový reťazec s maximálnou dĺžkou 100 znakovokres
- sídlo účtovnej jednotky, kód okresu (viď Číselníky), textový reťazec s maximálnou dĺžkou 100 znakovsidlo
- sídlo účtovnej jednotky, kód obce alebo mesta (viď Číselníky), textový reťazec s maximálnou dĺžkou 100 znakovkonsolidovana
- boolean príznak - true, ak jednotka obsahuje aspoň jednu konsolidovanú účtovnú závierkuidUctovnychZavierok
- zoznam identifikátorov všetkých súvisiacich účtovných závierok, identifikátor je maximálne desaťciferné celé čísloidVyrocnychSprav
- zoznam identifikátory všetkých súvisiacich výročných správ, identifikátor je maximálne desaťciferné celé číslozdrojDat
- kód zdroja, z ktorého pochádzajú dáta (viď Zdroje dát), textový reťazec s maximálnou dĺžkou 30 znakovdatumPoslednejUpravy
- dátum poslednej úpravy, ktorá má vplyv na zobrazenie danej účtovnej jednotky cez RÚZ API (napr. úprava dátumu založenia, sprístupnenie účtovnej jednotky cez API bez úpravy účtovnej jednotky ako takej, ...), formát RRRR-MM-DD
{
"id":336953,"skNace":"84110","konsolidovana":true,"ico":"00603481","dic":"2020372596",
"nazovUJ":"Hlavné mesto Slovenskej republiky Bratislava", "mesto":"Bratislava - mestská časť Staré Mesto",
"ulica":"Primaciálne námestie 1","psc":"81499","datumPoslednejUpravy":"2012-11-14", "datumZalozenia":"1991-01-01",
"pravnaForma":"801","velkostOrganizacie":"25","druhVlastnictva":"5","kraj":"1","okres":"SK0101", "sidlo":"528595",
"zdrojDat":"ŠÚSR","idUctovnychZavierok":[340867,497509,1100864,726508,727630,1296603]
}
Účtovná závierka
Url: /api/uctovna-zavierka
Príklad vstupu: /api/uctovna-zavierka?id=340867
Formát výstupu: (Niektoré atribúty nemusia byť v odpovedi zahrnuté)id
- identifikátor účtovnej závierky, maximálne desaťciferné celé čísloobdobieOd
- účtovná závierka za obdobie - od, formát RRRR-MMobdobieDo
- účtovná závierka za obdobie - do, formát RRRR-MMdatumPodania
- dátum podania účtovnej závierky (napr. evidencia na FRSR), formát RRRR-MM-DDdatumZostavenia
- dátum, kedy bola závierka zostavená, formát RRRR-MM-DDdatumSchvalenia
- dátum, kedy bola závierka schválená, formát RRRR-MM-DDdatumZostaveniaK
- dátum, ku ktorému bola závierka zostavená, formát RRRR-MM-DDdatumPrilozeniaSpravyAuditora
- dátum priloženia správy audítora, formát RRRR-MM-DDnazovFondu
- názov fondu, za ktorý bola závierka predložená (v prípade že sa jedná o účtovnú závierku fondu), textový reťazec s maximálnou dĺžkou 500 znakovleiKod
- LEI kód, pod ktorým bola závierka predložená, textový reťazec s dĺžkou 20 znakovidUJ
- identifikátor účtovnej jednotky, maximálne desaťciferné celé číslokonsolidovana
- boolean príznak - true, ak ide o konsolidovanú závierkukonsolidovanaZavierkaUstrednejStatnejSpravy
- boolean príznak - true, ak ide o konsolidovanú závierku ústrednej štátnej správysuhrnnaUctovnaZavierkaVerejnejSpravy
- boolean príznak - true, ak ide o súhrnnú účtovnú závierku verejnej správytyp
- "Riadna", "Mimoriadna", "Priebežná" alebo "Kombinovaná" (riadna aj mimoriadna)idUctovnychVykazov
- zoznam identifikátorov všetkých súvisiacich účtovných výkazov, identifikátor je maximálne desaťciferné celé číslozdrojDat
- kód zdroja, z ktorého pochádzajú dáta (viď Zdroje dát), textový reťazec s maximálnou dĺžkou 30 znakovdatumPoslednejUpravy
- dátum poslednej úpravy, ktorá má vplyv na zobrazenie danej účtovnej závierky cez RÚZ API (napr. úprava dátumu zostavenia, sprístupnenie účtovnej závierky cez API bez úpravy účtovnej závierky ako takej, ...), formát RRRR-MM-DD
{
"id":340867,"datumPoslednejUpravy":"2011-12-08","zdrojDat":"FRSR","obdobieOd":"2009-01", "obdobieDo":"2009-12",
"idUJ":336953,"konsolidovana":false,"typ":"Riadna","idUctovnychVykazov":[686260,680247]
}
Účtovný výkaz
Url: /api/uctovny-vykaz
Príklad vstupu: /api/uctovny-vykaz?id=686260
Formát výstupu: (Niektoré atribúty nemusia byť v odpovedi zahrnuté)id
- identifikátor účtovného výkazu, maximálne desaťciferné celé čísloidUctovnejZavierky
- identifikátor účtovnej závierky, ku ktorej výkaz patrí (ak patrí k výročnej správe, tento element sa vo výkaze nenachádza), maximálne desaťciferné celé čísloidVyrocnejSpravy
- identifikátor výročnej správy, ku ktorej výkaz patrí (ak patrí k účtovnej závierke, tento element sa vo výkaze nenachádza), maximálne desaťciferné celé čísloidSablony
- identifikátor zodpovedajúcej šablóny, maximálne desaťciferné celé číslomena
- mena výkazu (celé eurá, tisíce, ...), najviac deväťznakový textový reťazeckodDanovehoUradu
- kód daňového úradu, najviac trojznakový textový reťazecpristupnostDat
- prístupnosť dát vychádza z legislatívnych resp. procesných dôvodov a ovplyvňuje dostupnosť dát (atribútyobsah
aprilohy
) jednotlivých účtovných výkazov. Nadobúda hodnoty:- "Verejné" - verejne prístupné všetky dáta účtovného výkazu
- "Verejné prílohy" - verejne prístupné sú iba prílohy účtovného výkazu (nie štruktúrované dáta v atribúte
obsah
). Typicky sa jedná o účtovné výkazy u ktorých sa nedá garantovať správnosť týchto dát (napr. historické dáta za roky 2009 - 2012). Tieto účtovné výkazy by mali obsahovať aspoň jednu prílohu, ale zriedkavo sa môžu vyskytovať výnimky (väčšinou výkazy za roky 2009 - 2012). - "Neverejné" - žiadne dáta nie sú verejne prístupné. Jedná sa o účtovné výkazy uložené z legislatívnych dôvodov v neverejnej časti RÚZ.
prilohy
- pole súvisiacich príloh, príloha je objekt zložený z atribútov:id
- identifikátor prílohy, maximálne desaťciferné celé číslo - následne je možné samotnú prílohu stiahnúť cez /domain/financialreport/attachment/id-prilohymeno
- meno prílohy, textový reťazec s maximálnou dĺžkou 100 znakovmimeType
- typ prílohy, textový reťazec s maximálnou dĺžkou 80 znakovvelkostPrilohy
- veľkosť prílohy, celé číslo prakticky neobmedzenej veľkostipocetStran
- počet strán výkazu, maximálne šesťciferné celé číslodigest
- výťah (hash) obsahu prílohy, algoritmus SHA-256, textový reťazec s dĺžkou 64 znakovjazyk
- jazyk prílohy, najviac trojznakový textový reťazec
obsah
- dátový obsah výkazu pozostávajúci z:-
titulnaStrana
- titulná strana výkazu (krycí list) s identifikačnými údajmi. Všetky údaje z titulnej strany sú získavané z externých systémov. V systéme RÚZ sú ukladané ako textové reťazce bez ohraničenia dĺžky. Pri obdobiach a dátumoch ide o reťazce, kde je zaručený formát RRRR-MM, resp. RRRR-MM-DD.
ObjekttitulnaStrana
je zložený z nasledovných atribútov:nazovUctovnejJednotky
- názov účtovnej jednotkyico
- IČO účtovnej jednotkydic
- DIČ účtovnej jednotkysid
- SID účtovnej jednotkyadresa
- adresa účtovnej jednotky, objekt zložený z atribútov:ulica
- ulicacislo
- číslopsc
- PSČmesto
- mesto
miestoPodnikania
- miesto podnikania účtovnej jednotky, objekt zložený z atribútov:ulica
- ulicacislo
- číslopsc
- PSČmesto
- mesto
pravnaForma
- kód právnej formy (viď Číselníky)skNace
- kód SK NACE klasifikácie (viď Číselníky)typZavierky
- "Riadna", "Mimoriadna", alebo "Kombinovaná" (riadna aj mimoriadna)konsolidovana
- boolean príznak - true, ak ide o konsolidovanú závierku-
konsolidovanaZavierkaUstrednejStatnejSpravy
- boolean príznak - true, ak ide o konsolidovanú závierku ústrednej štátnej správy suhrnnaUctovnaZavierkaVerejnejSpravy
- boolean príznak - true, ak ide o súhrnnú účtovnú závierku verejnej správytypUctovnejJednotky
- "malá", "veľká"oznacenieObchodnehoRegistra
- označenie obchodného registra a číslo zápisu obchodnej spoločnostinazovSpravcovskehoFondu
- názov správcovskej spoločnosti/fondu (vyplnené len v prípade účtovného výkazu fondu)leiKod
- LEI kód (vyplnené len v prípade účtovného výkazu fondu)obdobieOd
- účtovný výkaz za obdobie od, formát RRRR-MMobdobieDo
- účtovný výkaz za obdobie do, formát RRRR-MMpredchadzajuceObdobieOd
- účtovný výkaz za predchádzajúce obdobie od, formát RRRR-MMpredchadzajuceObdobieDo
- účtovný výkaz za obdobie predchádzajúce do, formát RRRR-MMdatumVyplnenia
- dátum vyplnenia účtovného výkazu, formát RRRR-MM-DDdatumSchvalenia
- dátum schválenia účtovného výkazu, formát RRRR-MM-DDdatumZostavenia
- dátum zostavenia účtovného výkazu, formát RRRR-MM-DDdatumZostaveniaK
- dátum zostavenia k účtovného výkazu, formát RRRR-MM-DDdatumPrilozeniaSpravyAuditora
- dátum priloženia správy audítora, formát RRRR-MM-DD
tabulky
- zoznam tabuliek obsahujúcich číselné údaje:nazov
- názov tabuľky (napríklad "Súvaha"), objekt kde kľúč je lokalizácia a hodnota je textový reťazec s maximálnou dĺžkou 100 znakov-
data
- číselné údaje z tabuliek výkazu, čítané po riadkoch zľava doprava, číselný údaj je textový reťazec ľubovoľnej dĺžky, maxímalne však 30 ciferné a 4 desatinné miesta. Oddeľovač desatinných miest je bodka.
-
zdrojDat
- kód zdroja, z ktorého pochádzajú dáta (viď Zdroje dát), textový reťazec s maximálnou dĺžkou 30 znakovdatumPoslednejUpravy
- dátum poslednej úpravy, ktorá má vplyv na zobrazenie daného účtovného výkazu cez RÚZ API (napr. pridanie prílohy, sprístupnenie účtovného výkazu cez API bez úpravy účtovného výkazu ako takého , ...), formát RRRR-MM-DD
V krycom liste pre dátove typy ENTITY_LEGAL_FORM, ENTITY_SK_NACE, ENTITY_ORGANIZATION_SIZE a ENTITY_OWNERSHIP hodnoty predstavujú kódy z čísleníka Klasifikácií a pre dátove typy ENTITY_DOMICILE, ENTITY_COUNTY, ENTITY_DISTRICT hodnoty predstavujú kódy z číselníka Lokácie. Služby pre oba čísleníky sú spomenuté nižšie v dokumentácii.
Príklad výstupu:{
"id":686260,
"datumPoslednejUpravy":"2013-07-31",
"zdrojDat":"DataCentrum",
"idUctovnejZavierky":340867,
"idSablony":98,
"obsah":{
"titulnaStrana":{
"ico":"00603481",
"obdobieOd":"2009-01",
"obdobieDo":"2009-12",
"nazovUctovnejJednotky":"Hlavné mesto Slovenskej republiky Bratislava",
"adresa":{
"ulica":"Primaciálne námestie 1",
"psc":"94131",
"mesto":"Bratislava - mestská časť Staré Mesto"
},
"typZavierky":"Riadna"
},
"tabulky":[
{
"nazov":"Náklady",
"data":[
"4248919",
"17058",
//... kratene
"145116521",
"216375501"
]
},
{
"nazov":"Výnosy",
"data":[
"12222937",
"425982",
//... kratene
"130597430",
"51660772"
]
}
]
},
"prilohy":[
{
"id":214469,
"digest":"5c4db0a4b4af7126fe1a48aa3f51fe8deae8be9d7f8b0526f92bb4a55eee9dc2",
"mimeType":"image/tiff",
"meno":"POD101_2022773060_IR_2009_617_2010_501653.TIF",
"velkostPrilohy":203499,
"pocetStran":4
}
],
}
Výročná správa
Url: /api/vyrocna-sprava
Príklad vstupu: /api/vyrocna-sprava?id=2613005
Formát výstupu: (Niektoré atribúty nemusia byť v odpovedi zahrnuté)id
- identifikátor výročnej správy, maximálne desaťciferné celé číslonazovUJ
- názov účtovnej jednotky v čase podania výročnej správy, textový reťazec s maximálnou dĺžkou 500 znakovtyp
- "Ročná finančná správa", "Individuálna výročná správa", "Konsolidovaná výročná správa" alebo "Súhrnná výročná správa SR"nazovFondu
- názov fondu, za ktorý bola výročná správa predložená (v prípade že sa jedná o výročnú správu fondu), textový reťazec s maximálnou dĺžkou 500 znakovleiKod
- LEI kód, pod ktorým bola výročná správa predložená, textový reťazec s dĺžkou 20 znakovobdobieOd
- výročná správa za obdobie - od, formát RRRR-MMobdobieDo
- výročná správa za obdobie - od, formát RRRR-MMdatumPodania
- dátum podania výročnej správy (napr. evidencia na FRSR), formát RRRR-MM-DDdatumZostaveniaK
- dátum, ku ktorému bola výročná správa zostavená, formát RRRR-MM-DDpristupnostDat
- prístupnosť dát vychádza z legislatívnych resp. procesných dôvodov a ovplyvňuje dostupnosť dát (atribútprilohy
) jednotlivých výročných správ. Nadobúda hodnoty:- "Verejné" - prílohy výročnej správy sú verejne prístupné
- "Neverejné" - prílohy výročnej správy nie sú verejne prístupné. Jedná sa o výročné správy uložené z legislatívnych dôvodov v neverejnej časti RÚZ.
prilohy
- pole súvisiacich príloh zložené z atribútov:id
- identifikátor prílohy, maximálne desaťciferné celé číslomeno
- meno prílohy, textový reťazec s maximálnou dĺžkou 100 znakovmimeType
- typ prílohy, textový reťazec s maximálnou dĺžkou 80 znakovvelkostPrilohy
- veľkosť prílohy, číselný údajdigest
- výťah (hash) obsahu prílohy, algoritmus SHA-256, textový reťazec s maximálnou dĺžkou 64 znakov
idUctovnychVykazov
- zoznam identifikátorov všetkých súvisiacich účtovných výkazov, identifikátor je maximálne desaťciferné celé čísloidUJ
- identifikátor účtovnej jednotky, maximálne desaťciferné celé číslozdrojDat
- kód zdroja, z ktorého pochádzajú dáta (viď Zdroje dát)datumPoslednejUpravy
- dátum poslednej úpravy, ktorá má vplyv na zobrazenie danej výročnej správy cez RÚZ API (napr. úprava dátumu podania, sprístupnenie výročnej správy cez API bez úpravy výročnej správy ako takej, ...), formát RRRR-MM-DD
{
"id":316853,"nazovUJ":"Continental Matador Rubber, s.r.o.","datumPoslednejUpravy":"2013-08-21","zdrojDat":"FRSR",
"obdobieOd":"2011-01","obdobieDo":"2011-12","datumPodania":"2013-01-01","idUJ":635004,"typ":"Individuálna výročná správa","rok":2011,
"prilohy":[{"id":217769,"digest":"5c4db0a4b4af7126fe1a48aa3f51fe8deae8be9d7f8b0526f92bb4a55eee9dc2","mimeType":"image/tiff",
"meno":"POD201_4045546120_IR_2011_617_2013_538566.TIF","velkostPrilohy":296519}]
}
Služby pre šablóny účtovných výkazov
Šablóna účtovného výkazu poskytovaná cez API definuje obsah tabuľkovej časti účtovného výkazu. Dáta z krycieho listu sú obsahom účtovného výkazu aj priamo s určením svojho významu.
Niektoré šablóny nekorešpondujú s oficiálnymi výkazmi a slúžia ako pseudošablóny pre ukladanie "finančných výkazov", ktoré nie je možné inak zaradiť. Príkladom je "výkaz", ktorý obsahuje iba jednu prílohu s kompletnou závierkou podľa IFRS štandardov. Takéto "výkazy" nemajú dostupné štruktúrované dáta.
Šablóna účtovného výkazu
Url: /api/sablona
Táto služba vráti štruktúru jednej šablóny, pričom má jeden povinný parameter:
id
- identifikátor danej šablóny. Identifikátor je celé číslo, maximálne desaťciferné.
Príklad vstupu: /api/sablona?id=7
Formát výstupu: (Niektoré atribúty nemusia byť v odpovedi zahrnuté)id
- identifikátor šablóny výkazu, maximálne desaťciferné celé číslonazov
- názov šablóny, textový reťazec s maximálnou dĺžkou 100 znakovnariadenieMF
- označenie nariadenia Ministerstva financií, v ktorom bol výkaz uvedený, textový reťazec s maximálnou dĺžkou 100 znakovplatneOd
- platnosť výkazu od, formát RRRR-MM-DDplatneDo
- platnosť výkazu do (môže byť neuvedená a výkaz môže byť aktualizovaný novším s rovnakým menom), formát RRRR-MM-DDtabulky
- zoznam údajov pozostávajúci z:nazov
- názov tabuľky, objekt kde kľúč je lokalizácia a hodnota je textový reťazechlavicka
- hlavička tabuľky pozostávajúca z údajov:text
- opis stĺpca, objekt kde kľúč je lokalizácia a hodnota je textový reťazecriadok
- pozícia v hlavičke, celé číslostlpec
- pozícia v hlavičke, celé číslosirkaStlpca
- veľkosti bunky v stĺpcoch, číslovyskaRiadku
- veľkosť bunky v riadkoch, číslo
riadky
- riadok tabuľky pozostávajúci z:oznacenie
- typicky špecifiký kód daného riadkacisloRiadku
- poradové číslo riadkutext
- opis riadku, objekt kde kľúč je lokalizácia a hodnota je textový reťazec
{
"id":7,
"nazov":"Úč FO 1-01",
"nariadenieMF":"MF/27076/1/2007-74/1",
"platneOd":"2009-01-01",
"tabulky":[
{
"nazov":{
"sk":"Príjmy"
},
"hlavicka":[
{
"text":{
"sk":"Príjmy"
},
"riadok":1,
"stlpec":1,
"sirkaStlpca":1,
"vyskaRiadku":1
},
//... kratene
],
"riadky":[
{
"text":{
"sk":"Predaj tovaru"
},
"cisloRiadku":1
},
//... kratene
]
},
{
"nazov":{
"sk":"Výdavky"
},
"hlavicka":[
{
"text":{
"sk":"Výdavky"
},
"riadok":1,
"stlpec":1,
"sirkaStlpca":1,
"vyskaRiadku":1
},
//... kratene
],
"riadky":[
{
"text":{
"sk":"Nákup materiálu"
},
"cisloRiadku":5
},
//... kratene
]
}
],
}
Šablóny účtovných výkazov
Url: /api/sablony
Táto služba vráti pole všetkych existujúcich šablón účtovných výkazov v RÚZ, v čase dopytu. Služba nevyžaduje žiadne parametre. Má slúžiť na hromadnú aktualizáciu šablón napr. pred začiatkom sťahovania detailov účtovných výkazov s cieľom aby nebolo potrebné neustále kontrolovať existenciu šablón na ktoré odkazujú detaily účtovných výkazov. Jednotlivé šablóny vracané v poli majú rovnakú štruktúru ako je zadefinovaná vyššie pre sťahovanie šablón podľa ich identifikátora.
Príklad výstupu:{
"sablony":[
{
"id":7,
"nazov":"Úč FO 1-01",
"nariadenieMF":"MF/27076/1/2007-74/1",
"platneOd":"2009-01-01"
},
{
//... kratene
}
]
}
Služby pre číselníky
Číselníky vychádzajú z údajov ŠÚSR dostupného na tejto adrese (platná k máju 2020). Číselníky sa zobrazujú vždy celé, služby nevyžadujú žiadne parametre. Výstupom je pole objektov, ktoré obsahujú nasledovné atribúty:
kod
- kód položky (pridelené ŠÚSR), textový reťazec s maximálnou dĺžkou 100 znakovnazov
- názov položky (krátka verzia názvu evidovaná v ŠÚSR) vo všetkých podporovaných jazykových variantochnadradenaLokacia
(len pre lokácie - obce, okresy) - kód nadradenej lokácie, textový reťazec s maximálnou dĺžkou 100 znakov
URL služieb pre klasifikácie:
- /api/pravne-formy - zodpovedá ŠÚSR číselníku 0056/FORMA
- /api/sk-nace - zodpovedá ŠÚSR číselníku 5205/SKNACE5
- /api/druhy-vlastnictva - zodpovedá ŠÚSR číselníku 0036/DRVLST
- /api/velkosti-organizacie - zodpovedá ŠÚSR číselníku 0073/KATP97
{"klasifikacie":[
{"nazov":{"en":"Not ascertained yet","sk":"Zatiaľ nezistené"},"kod":"0"},{"nazov":{"en":"International with preponderance of public sector","sk":"Medzinárodné s prevažujúcim verejným sektorom"},"kod":"1"},
{"nazov":{"en":"Private inland","sk":"Súkromné tuzemské"},"kod":"2"},{"nazov":{"en":"Cooperative-owned","sk":"Družstevné"},"kod":"3"},
{"nazov":{"en":"State-owned","sk":"Štátne"},"kod":"4"},{"nazov":{"en":"Municipality-owned","sk":"Vlastníctvo územnej samosprávy"},"kod":"5"},
{"nazov":{"en":"Ownership of associations, political parties and churches","sk":"Vlastníctvo združení, politických strán a cirkví"},"kod":"6"},
{"nazov":{"en":"Foreign","sk":"Zahraničné"},"kod":"7"},{"nazov":{"en":"International with preponderance of private sector","sk":"Medzinárodné s prevažujúcim súkromným sektorom"},"kod":"8"},
{"nazov":{"en":"Mixed (a combination of 1 through 8)","sk":"Zmiešané (kombinácia 1 až 8)"},"kod":"9"}
]}
URL služieb pre lokácie:
- /api/kraje - zodpovedá ŠÚSR číselníku 0023/RSUJ3
- /api/okresy - zodpovedá ŠÚSR číselníku 0024/LSUJ1
- /api/sidla - zodpovedá ŠÚSR číselníku 0025/LSUJ2
{"lokacie":[
{"nazov":{"en":"Region of Bratislava","sk":"Bratislavský kraj"},"kod":"1"},{"nazov":{"en":"Region of Trnava","sk":"Trnavský kraj"},"kod":"2"},
{"nazov":{"en":"Region of Trenčín","sk":"Trenčiansky kraj"},"kod":"3"},{"nazov":{"en":"Region of Nitra","sk":"Nitriansky kraj"},"kod":"4"},
{"nazov":{"en":"Region of Žilina","sk":"Žilinský kraj"},"kod":"5"},{"nazov":{"en":"Reg.of Banská Bystrica","sk":"Banskobystrický kraj"},"kod":"6"},
{"nazov":{"en":"Region of Prešov","sk":"Prešovský kraj"},"kod":"7"},{"nazov":{"en":"Region of Košice","sk":"Košický kraj"},"kod":"8"},
{"nazov":{"en":"Abroad","sk":"Zahraničie"},"kod":"9"}
]}
Zdroje dát
Pre zdroje dát neexistuje služba, ide o nasledovný pevne daný zoznam (za pomlčkou je vysvetlenie, ktoré nie je súčasťou hodnoty v JSON odpovedi):
- SUSR - Štatistický úrad Slovenskej republiky
- SP - systém štátnej pokladnice
- DC - DataCentrum
- FRSR - Finančné riaditeľstvo Slovenskej republiky
- JUS - Jednotné účtovníctvo štátu
- OVSR - Obchodný vestník Slovenskej republiky
- CKS - Centrálny konsolidačný systém
- SAM - Rozpočtový informačný systém pre samosprávu
Licencia
Všetky dáta v rámci RÚZ Open API sú zverejňované pod licenciou
CC0.
Zmeny vo verzii API
- 1.1 (1.3.2014)
- Pridaná podpora pre zmazané entity. Z dôvodu opravy chýb (duplicita ÚJ, závierok, apod.) môže dôjsť k zmazaniu údajov.
Viac viď Mazanie údajov v RÚZ - Verzia API sa objavuje v HTTP hlavičke "X-API-Version" (napr. "X-API-Version: 1.2"), z JSONu bol vypustený atribút verziaApi.
- Pridaná podpora pre zmazané entity. Z dôvodu opravy chýb (duplicita ÚJ, závierok, apod.) môže dôjsť k zmazaniu údajov.
- 1.2 (5.6.2014)
- Pridaná podpora pre konsolidované závierky za štátnu a verejnú správu vo forme boolean príznakov na závierke
konsolidovanaZavierkaUstrednejStatnejSpravy
asuhrnnaUctovnaZavierkaVerejnejSpravy
. Tieto dva príznaky a príznakkonsolidovana
sa navzájom vylučujú a môže byť prítomný iba jeden z nich. - Zmena názvu krycieho listu na titulnú stranu v účtovnom výkaze a zjednodušenie jej reprezentácie.
- Pridaná podpora pre konsolidované závierky za štátnu a verejnú správu vo forme boolean príznakov na závierke
- 1.3 (18.5.2015)
- Pridaná podpora pre ďalšie atribúty titulnej strany účtovného výkazu a to
typUctovnejJednotky
,oznacenieObchodnehoRegistra
,nazovSpravcovskehoFondu
aleiKod
. - Pridaný nový zdroj dát - Rozpočtový informačný systém pre samosprávu.
- Pridaná podpora pre ďalšie atribúty titulnej strany účtovného výkazu a to
- 1.4 (13.8.2015)
- Odstránenie podpory pre atribút
krajina
v účtovnej jednotke. - Pridaný nový atribút
nazovFondu
do detailu účtovnej závierky.
- Odstránenie podpory pre atribút
- 1.5 (13.10.2015)
- Pridaný nový typ výročnej správy - "Súhrnná výročná správa SR".
- 1.6 (16.12.2015)
- Pridaný nový atribút
datumZostaveniaK
do detailu účtovnej závierky. - V detaile účtovnej závierky v atribútoch
obdobieOd
aobdobieDo
sa už neuvádza deň. - V detaile výročnej správy v atribútoch
obdobieOd
aobdobieDo
sa už neuvádza deň.
- Pridaný nový atribút
- 1.7 (15.2.2016)
- Pridaný nový atribút
leiKod
do detailu účtovnej závierky. - Pridaný nový atribút
leiKod
do detailu výročnej správy. - Pridaný nový atribút
nazovFondu
do detailu výročnej správy.
- Pridaný nový atribút
- 1.8 (9.6.2016)
- Atribút
jazyk
presunutý v rámci detailu účtovného výkazu k atribútom v poliprílohy
- Atribút
- 1.9 (23.2.2017)
- Zdroje dát v atribúte
zdrojDat
v detaile účtovnej jednotky, detaile účtovnej závierky, detaile účtovného výkazu a detaile výročnej správy sú poskytované v skrátenom tvare viď Zdroje dát. - Pridaný nový atribút
idUctovnychVykazov
do detailu výročnej správy. Na výročné správy môžu byť naviazané dodatočné účtovné výkazy (Oznámenie o dátume schválenia, Správa audítora, Výkaz vybraných údajov) - Pridaný nový atribút
datumZostaveniaK
do detailu výročnej správy.
- Zdroje dát v atribúte
- 2.0 (5.9.2017)
- Pridaný nový atribút
idVyrocnejSpravy
do detailu účtovného výkazu. V prípade, že účtovný výkaz patrí k výročnej správe, je v detaile účtovného výkazu uvedenéidVyrocnejSpravy
a ak patrí účtovnej závierke takidUctovnejZavierky
.
- Pridaný nový atribút
- 2.1 (30.8.2018)
-
Pridaná podpora zobrazovania informácií o výročných správach, účtovných závierkach a účtovných výkazoch uložených v neverejnej časti Registra účtovných závierok.
U týchto sú dostupné iba informácie o ich uložení v RÚZ resp. ich všeobecné údaje, pretože samotné ich dáta nie sú v RÚZ z legislatívnych dôvodov verejne dostupné.
V rámci inkrementálneho sťahovania zoznamov zmenených entít nedochádza
k žiadnej zmene, teda naďalej v rámci služieb pre zoznamy identifikátorov (viď. Služby pre zoznam identifikátorov) bude možné stiahnuť zoznam zmenených entít od definovaného dátumu (vrátane)
cez atribút
zmenene-od
, ktorý je vyhodnocovaný podľa atribútudatumPoslednejUpravy
. Okrem toho, v detaile účtovného výkazu a výročnej správy je pridaný nový atribútpristupnostDat
. - Zmena atribútu
nazov
v rámci detailu účtovného výkazu (v častitabulky
). Atribútnazov
je teraz objekt, kde kľúč je lokalizácia a hodnota je textový reťazec.
-
Pridaná podpora zobrazovania informácií o výročných správach, účtovných závierkach a účtovných výkazoch uložených v neverejnej časti Registra účtovných závierok.
U týchto sú dostupné iba informácie o ich uložení v RÚZ resp. ich všeobecné údaje, pretože samotné ich dáta nie sú v RÚZ z legislatívnych dôvodov verejne dostupné.
V rámci inkrementálneho sťahovania zoznamov zmenených entít nedochádza
k žiadnej zmene, teda naďalej v rámci služieb pre zoznamy identifikátorov (viď. Služby pre zoznam identifikátorov) bude možné stiahnuť zoznam zmenených entít od definovaného dátumu (vrátane)
cez atribút
- 2.2 (12.5.2020)
-
Atribút
nadradenaLokacia
, v rámci služieb pre lokácie, zmenený z celého čísla na textový reťazec s maximálnou dĺžkou 100 znakov
-
Atribút
- 2.3 (2.3.2021)
-
Odstránený atribút
pocetZostavajucichId
z odpovede všetkých služieb pre zoznam identifikátorov. Poskytovanie informácií o počte zostávajúcich identifikátorov bolo oddelené do samostatných služieb pre počet zostávajúcich identifikátorov pre zefektívnenie sťahovania samotných zoznamov identifikátorov.
-
Odstránený atribút
- 2.4 (15.3.2021)
-
Pridaný atribút
existujeDalsieId
do odpovede všetkých služieb pre zoznam identifikátorov. Tento má slúžiť na rýchle overovanie, či má zmysel pokračovať v dopytovaní na ďalšie identifikátory bez nutnosti používať samostatné služby pre počet zostávajúcich identifikátorov. -
Atribút
id
v rámci odpovedí všetkých služieb pre zoznam identifikátorov sa bude vždy nachádzať vo výslednom JSON-e tj. aj v prípade, že sa bude jednať o prázdny zoznam. Doteraz, ak sa na základe vstupných dát nenašiel žiadny zodpovedajúci identifikátor, sa atribútid
v JSON-e nenachádzal. - Pridaná nová služba na sťahovanie celého zoznamu šablón účtovných výkazov v jednej dávke - šablóny účtovných výkazov.
-
Pridaná možnosť zadávania parametra
zmenene-od
v rámci služieb pre zoznamy identifikátorov a počty zostávajúcich identifikátorov vo formáte "yyyy-MM-dd'T'hh:mm:ssZ", pre zjednodušenie inkrementálneho sťahovania entít aj v priebehu jedného dňa.
-
Pridaný atribút
- 2.5 (31.5.2024)
-
Odstránené atribúty
nazovUJ
,ico
adic
z odpovede služby pre detail účtovnej závierky. -
Pridaný stav
Neverejná
tým účtovným jednotkám, ktoré sú presunuté do neverejnej časti (§ 23 ods. 8 zákona č. 431/2002 Z. z. o účtovníctve).
-
Odstránené atribúty